2019年5月24日,南山区住房和建设局发布关于受理南山区2019年度人才安居住房定向配租申请的通告,2019南山人才认租于5月24日开始,想要申请人才房的企业抓紧了。

房源概况
本次配租房源为深圳湾科技生态园公寓、创智天地大厦公寓、万科云城泊寓、华润有巢公寓,共计3541套(主要户型为单房,单房有3108套,单套建筑面积为21-56平方米)。
租金标准
1、深圳湾科技生态园公寓:73.12元/平方米·月;
2、创智天地大厦公寓:57.1元/平方米·月;
3、万科云城泊寓:67.8元/平方米·月;
4、华润有巢公寓:54.3元/平方米·月。
万科云城泊寓、华润有巢公寓是通过市场租赁的房源,租金标准每年将会有所变动,具体以租赁合同约定为准。深圳湾科技生态园公寓、创智天地大厦公寓单套住房的具体租金,在基准租金基础上,考虑楼层、朝向等因素修正确定。
租赁期限
首次租赁期限原则上不超过3年,3年租赁期限届满,承租单位仍满足申请条件的,可以按照相关规定续租一次,续租期限不超过3年。续租租金标准以当年住房保障相关政策规定执行。续租期满后再次申请续租的,应当按照市场指导租金标准缴交租金。
物业管理费
1、深圳湾科技生态园公寓:3.9元/㎡/月;
2、创智天地大厦公寓:3.9元/㎡/月;
3、万科云城泊寓: 160元/间/月;
4、华润有巢公寓:7元/㎡/月。
申报时间
2019年5月24日-6月9日18:00(含周六、日),逾期未申报的视为自动放弃。
申报方式
凡有意向申请本次人才安居住房定向配租的企业和机构,于申报时间内登录“南山区企业人才住房信息申报系统 ”,按要求进行网上申报,上传申报材料盖章扫描件。
(1)已申报2019年度人才住房补租并审核通过的企业和机构:申报材料盖章扫描件仅需更新提交《南山区人才安居定向配租补租申报表》,其他信息根据申报系统提示进行更新。
(2)未申报2019年度人才住房补租的企业和机构:按照本通告要求进行。
申报范围
注册地及税务登记地在南山区的企业和机构(含企业化管理的事业单位,不含高尔夫、房地产类企业,不含前海深港现代服务业合作区内的企业和机构)。
申报类别
1、企业和机构只能选择以下一种类别进行申报:
(1)重点企业;
(2)商贸旅游、物流及专业服务类企业;
(3)金融类企业;
(4)科技类企业及科研院所;
(5)军民融合类企业及机构;
(6)中小型文化创意类企业;
(7)社会医疗机构、社会组织、民办学校及幼儿园;
(8)区重点新引进企业及有重大项目企业、稳增长奖励企业;
(9)“领航人才”及留学人员所创办企业或组织。
2、院士和国家重点人才工程入选专家
重点企业
申报条件(须同时具备):
1、工商注册和税务登记均在南山区;
2、申报类别符合上述重点企业的分类标准;
3、在南山区上年度纳税达500万元及以上;
4、人才规模达30人(以通告日期社保登记为准)。
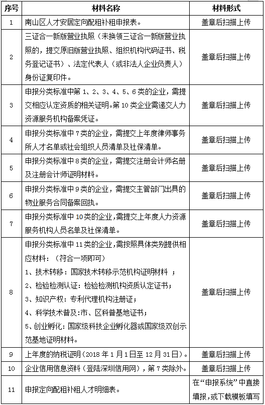
所需材料:

商贸旅游、物流及专业服务类企业
申报条件(须同时具备):
1、工商注册和税务登记均在南山区;
2、申报类别符合上述分类标准;
3、在南山区上年度纳税达100万元及以上;
4、人才规模达20人(以通告日期社保登记为准)。
所需材料:

金融类企业
申报条件(须同时具备):
1、工商注册和税务登记均在南山区(金融机构的分支机构除外);
2、申报类别符合上述的分类标准;
3、在南山区上年度纳税达500万元及以上;
4、人才规模达20人(以通告日期社保登记为准)。
所需材料:

国家、省、市获奖科技企业
申报条件(须同时具备):
(1)工商注册和税务登记均在南山区;
(2)属于深圳战略性新兴产业或未来产业。
所需材料:

中小创新型科技企业
申报条件(须同时具备):
(1)工商注册和税务登记均在南山区的国家高新技术企业;
(2)属于深圳战略性新兴产业或未来产业;
(3)近三年(2016—2018年)累积获得5件以上(含5件)国内外发明专利授权,或上年度(2018年)10件以上(含10件)发明专利进入实审阶段,或近三年(2016—2018年)累积获得30件以上(含30件)软件著作权授权;
(4)在南山区上年度纳税为50万元以上(含50万元)且500万元以下;
(5)人才规模达20人以上(以通告日期社保登记为准)。
所需材料:

科研院所
申报条件(以下第(1)、(2)、(3)项必须同时具备,第(4)、(5)、(6)项必须具备其中之一):
(1)工商注册和税务登记均在南山区的科研院所;
(2)属于深圳战略性新兴产业或未来产业;
(3)近三年(2016—2018年)累积获得5件以上(含5件)国内外发明专利授权,或上年度(2018年)10件以上(含10件)发明专利进入实审阶段;
(4)近三年(2016—2018年)完成2项技术转移;
(5)近三年(2016—2018年)完成1项科技成果产业化或成功孵化1家科技企业;
所需材料:

(6)近三年(2016—2018年)新增市级以上创新载体2个。
所需材料:

军民融合类企业
申报条件(须同时具备)
(1)工商注册和税务登记均在南山区;
(2)取得武器装备科研生产单位保密资格认证、武器装备科研生产许可证认证、装备承制单位资格认证(武器装备质量管理体系认证、装备承制单位资格审查)且在有效期内;
(3)在南山区上年度纳税为100万元以上(含100万元);
(4)人才规模20人以上。
所需材料:

军民融合服务机构
申报条件(须同时具备):
(1)在南山注册的社会组织和服务机构;
(2)取得军工涉密业务咨询服务安全保密条件备案证书且在有效期内。
所需材料:

中小型文化创意类企业
申报条件
1、文化创意企业(须同时具备):
(1)工商注册和税务登记均在南山区;
(2)属于《深圳市文化创意产业振兴发展规划》重点发展领域;
(3)在南山区上年度纳税为50万元以上(含50万元)且500万元以下;
(4)人才规模达20人以上(以通告日期社保登记为准,下同)。
2、文化创意园区(须同时具备):
(1)工商注册和税务登记均在南山区;
(2)属于《深圳市文化创意产业振兴发展规划》重点发展领域;
(3)获得市级及以上政府部门认定文化创意产业园区。
所需材料:

社会医疗机构
申报条件(须同时具备):
(1)医疗机构工商注册和税务登记均在南山区;
(2)医疗机构依法完成校验;
(3)符合以下认定标准50分以上方可参评。
所需材料:

社会组织
申报条件(须同时具备):
(1)经南山区民政局登记注册的社会组织(经济产业类、教育类社会组织除外);
(2)登记成立2年及以上并且正常开展业务;
(3)已参加上一年度社会组织年检的社会组织;
(4)已参与区级民政部门组织开展的社会组织等级评估,并获得3A级及以上的社会组织;
(5)必须具备以下条件之一:
①近2年以社会组织名义取得区级及以上政府机构授予的奖项;
②列入南山区承接政府职能转移和购买服务社会组织推荐目录;
③近2年承接政府职能转移项目,且服务成效良好;
(6)符合认定标准60分及以上方可参评。
所需材料:

区属民办中小学及幼儿园
申报条件(须同时具备):
(1)近一年依法完成年度年审,达合格以上;
(2)民办学校及幼儿园教职工参加社保;
(3)办学过程中未发生重大责任事故;
(4)符合以下认定标准60分以上方可参评;
(5)由南山区教育局颁发的办学许可证教学单位(高中办学由市教育局颁发,办学地点在南山);
(6)必须具备以下条件之一:
①获得区级及以上办学等级;
②在校学生总人数达300人以上的学校。
所需材料:

“领航人才”所创办企业或组织
申报条件:
(1)已认定为“领航人才”的个人在南山区注册成立的企业或组织,且符合区战略产业导向。每位“领航人才”限申报一家单位;
(2)对企业单位,“领航人才”应担任法定代表人,或主要管理人员(副总经理以上职务)、技术负责人(技术总监以上职务),且“领航人才”个人投入企业的实收资本占企业总资本的30%以上;
(3)对社会组织单位,“领航人才”应为该社会组织的法定代表人(负责人)。
所需材料:

留学人员创业企业
申报条件(须同时具备):
(1)近三年(2016-2018年)获得深圳市出国留学人员来深创业前期费用补贴一、二等的企业;
(2)工商注册和税务登记均在南山区。
所需材料:

院士和国家重点人才工程入选专家
申报条件(须同时具备):
1、当选中国科学院院士或中国工程院院士(包括发达国家院士),或国家重点人才工程入选专家;
2、人才与工商注册和税务登记均在南山区的单位有全职工作关系,通过工作单位进行申报。
所需材料:

确定配租名录
各行业主管部门按照《南山区2019年度人才安居住房定向配租补租评分标准》,对申报的企业或机构、院士和国家重点人才工程入选专家的资格、材料分别审核、打分、排序,并根据房源总量确定人才安居定向配租名录、院士和国家重点人才工程入选专家配租名录。该名录在南山区政府在线、各行业主管部门网站公示(不少于5个工作日)。
重要提示
(一)实行诚信申报制度,各企业和机构对本单位申报材料的完整性、真实性、合法性负责。企业和机构实行住房专员制度,指定1-2名住房专员负责具体操作事宜;
(二)承租企业和机构须将本单位人才住房配租的条件、程序以及结果等情况在本单位内公示;
(三)对于申请定向配租的企业和机构,如存在下述行为的,收回住房,自本年度起3年内不再受理该单位以及该人才的人才安居相关保障申请:
1、存在把关不严、虚报瞒报以及违规分配住房等行为的;
2、未在规定期限内办理入住手续的;
3、未对入住人员信息进行备案的;
4、分配后出现违规转租、出借住房行为的;
5、改变在南山区的纳税义务和统计贡献的。
(四)对于正在租住南山区人才住房的企业和机构,如存在下述行为的,不纳入本年度定向配租申请范围:
1、累计欠租或连续空置6个月及以上的;
2、存在未提供租住人才明细清单等行为的;
3、上一年度未按要求提交配租、补租相关补充材料的;
4、存在违规发放补租资金且未落实整改的。
(五)2018年实行的《南山区2018年度人才安居住房定向配租补租评分标准》不再使用。
咨询电话
咨询时间:工作日上午9:00-12:00,下午14:00-18:00
南山区住建局:26493908,26493866,26013209;
区人才工作局:26455435;
区发改局:26979315;
区教育局:26486152 ;
区科创局:26565794;
区工业和信息化局:26542672(工业百强、纳税百强),26542173(服务业百强、重点物流),26549823(批发50强、零售50强、住餐20强、连锁品牌酒店管理公司、电子商务示范、农业龙头企业),26566746(总部企业),26542896(上市企业),26542931(金融类企业);
区民政局:86077873;
区司法局:26566613;
区财政局:26560530、26662570;
区人力资源局:26575007;
区卫生健康局:26564724;
区文化广电旅游体育局:26542054;
南山人才安居公司:26416724(项目情况咨询);
系统技术支持:18924647741。

相关文章
精彩导读

热门资讯
关注我们